集团网站     电话:0513-8488 5460    
  • 首页
  • 关于我们
    • 公司简介
    • 视频荣誉
    • 发展历程
    • 企业文化
  • 新闻中心
    • 集团新闻
    • 宽带资讯
  • 产品中心
    • 布线系统
    • 配线产品
    • 配电产品
    • 机柜产品
    • 能源产品
    • 产品说明书
  • 解决方案
    • FTTX解决方案
    • FTTR解决方案
    • 5G能源解决方案
    • 工业互联网解决方案
    • 5G多功能智慧杆解决方案
  • 客户服务
  • 联系我们
    • 联系方式
    • 招贤纳士
集团资讯
宽带资讯

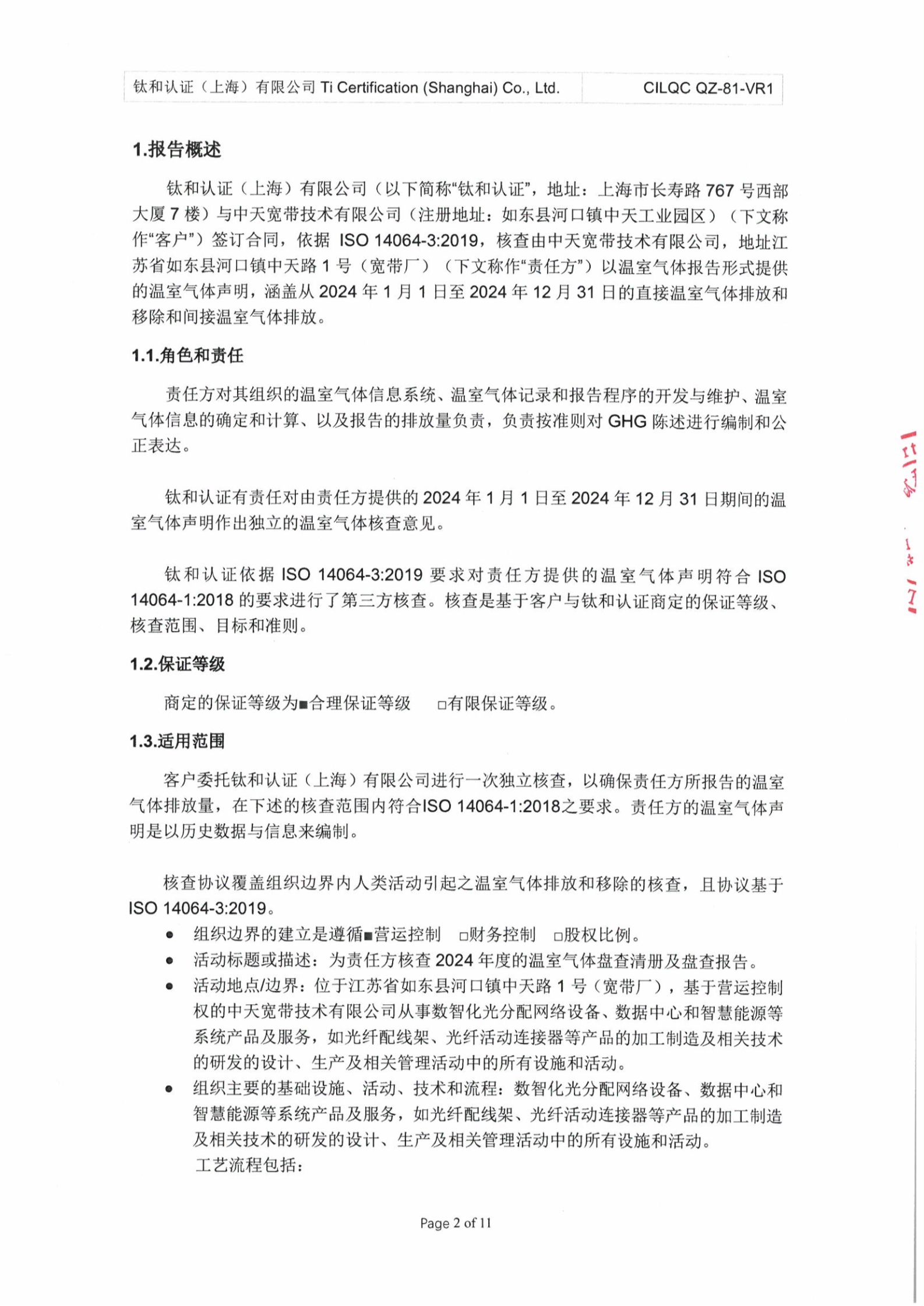
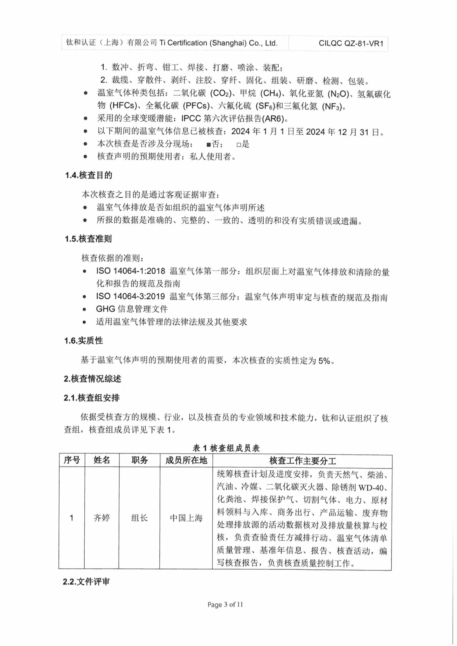
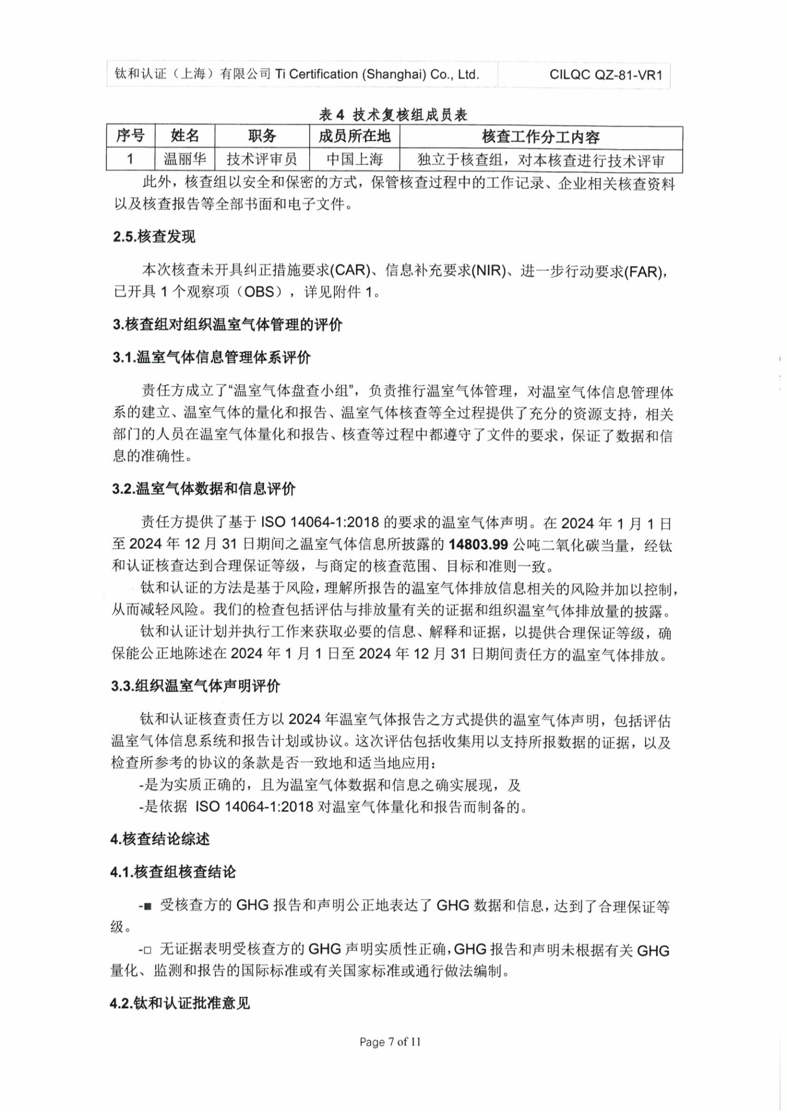
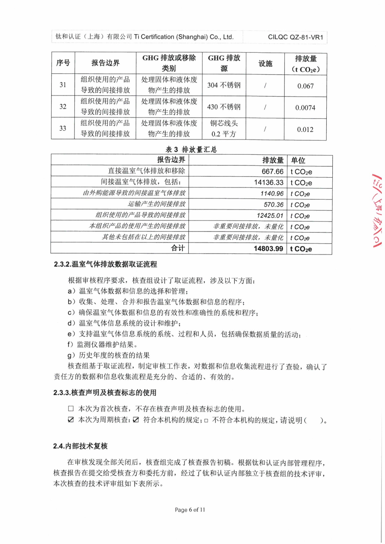
中天宽带2024 年度温室气体排放核查声明及报告

2025/9/5 16:25:15



温室气体排放核查声明(中文)(1)(1).jpg


上一篇:关于发布《2023年度企业温室气体核查声明》的公告

下一篇:中天宽带2023 年度温室气体排放核查报告

关于我们
公司简介 视频荣誉 发展历程 企业文化
新闻中心
集团新闻 宽带资讯
产品中心
布线系统 配线产品 配电产品 机柜产品 能源产品
解决方案
FTTX解决方案 FTTR解决方案 5G能源解决方案 工业互联网解决方案 5G多功能智慧杆解决方案
客户服务
客户服务
联系我们
联系方式 招贤纳士
中天宽带技术有限公司
电话:0513-8488 5460
地址:江苏省南通市如东县河口镇中天路1号

中天宽带技术有限公司 版权所有 Copyright ©2018-2021.All Rights Reserved.     苏ICP备2024065821号